7 июня 2022 г.

Всплытие и перехват

Материал на этой странице устарел, поэтому скрыт из оглавления сайта.

Более новая информация по этой теме находится на странице https://learn.javascript.ru/bubbling-and-capturing.

Давайте сразу начнём с примера.

Этот обработчик для <div> сработает, если вы кликните по вложенному тегу <em> или <code>:

<div onclick="alert('Обработчик для Div сработал!')">
  <em>Кликните на <code>EM</code>, сработает обработчик на <code>DIV</code></em>
</div>

Вам не кажется это странным? Почему же сработал обработчик на <div>, если клик произошёл на <em>?

Всплытие

Основной принцип всплытия:

При наступлении события обработчики сначала срабатывают на самом вложенном элементе, затем на его родителе, затем выше и так далее, вверх по цепочке вложенности.

Например, есть 3 вложенных элемента FORM > DIV > P, с обработчиком на каждом:

<style>
  body * {
    margin: 10px;
    border: 1px solid blue;
  }
</style>

<form onclick="alert('form')">FORM
  <div onclick="alert('div')">DIV
    <p onclick="alert('p')">P</p>
  </div>
</form>

Всплытие гарантирует, что клик по внутреннему <p> вызовет обработчик onclick (если есть) сначала на самом <p>, затем на элементе <div> далее на элементе <form>, и так далее вверх по цепочке родителей до самого document.

Порядок всплытия событий

Поэтому если в примере выше кликнуть на P, то последовательно выведутся alert: pdivform.

Этот процесс называется всплытием, потому что события «всплывают» от внутреннего элемента вверх через родителей, подобно тому, как всплывает пузырёк воздуха в воде.

Всплывают почти все события.

Ключевое слово в этой фразе – «почти».

Например, событие focus не всплывает. В дальнейших главах мы будем детально знакомиться с различными событиями и увидим ещё примеры.

Целевой элемент event.target

На каком бы элементе мы ни поймали событие, всегда можно узнать, где конкретно оно произошло.

Самый глубокий элемент, который вызывает событие, называется «целевым» или «исходным» элементом и доступен как event.target.

Отличия от this (=event.currentTarget):

  • event.target – это исходный элемент, на котором произошло событие, в процессе всплытия он неизменен.
  • this – это текущий элемент, до которого дошло всплытие, на нём сейчас выполняется обработчик.

Например, если стоит только один обработчик form.onclick, то он «поймает» все клики внутри формы. Где бы ни был клик внутри – он всплывёт до элемента <form>, на котором сработает обработчик.

При этом:

  • this (=event.currentTarget) всегда будет сама форма, так как обработчик сработал на ней.
  • event.target будет содержать ссылку на конкретный элемент внутри формы, самый вложенный, на котором произошёл клик.
Результат
script.js
example.css
index.html
var form = document.querySelector('form');

form.onclick = function(event) {
  event.target.style.backgroundColor = 'yellow';

  alert("target = " + event.target.tagName + ", this=" + this.tagName);

  event.target.style.backgroundColor = '';
};
form {
  background-color: green;
  position: relative;
  width: 150px;
  height: 150px;
  text-align: center;
  cursor: pointer;
}

div {
  background-color: blue;
  position: absolute;
  top: 25px;
  left: 25px;
  width: 100px;
  height: 100px;
}

p {
  background-color: red;
  position: absolute;
  top: 25px;
  left: 25px;
  width: 50px;
  height: 50px;
  line-height: 50px;
  margin: 0;
}

body {
  line-height: 25px;
  font-size: 16px;
}
<!DOCTYPE HTML>
<html>

<head>
  <meta charset="utf-8">
  <link rel="stylesheet" href="example.css">
</head>

<body>
  Клик выведет <code>event.target</code> и <code>this</code>:

  <form id="form">FORM
    <div>DIV
      <p>P</p>
    </div>
  </form>

  <script src="script.js"></script>
</body>

</html>

Возможна и ситуация, когда event.target и this – один и тот же элемент, например если в форме нет других тегов и клик был на самом элементе <form>.

Прекращение всплытия

Всплытие идёт прямо наверх. Обычно событие будет всплывать наверх и наверх, до элемента <html>, а затем до document, а иногда даже до window, вызывая все обработчики на своём пути.

Но любой промежуточный обработчик может решить, что событие полностью обработано, и остановить всплытие.

Для остановки всплытия нужно вызвать метод event.stopPropagation().

Например, здесь при клике на кнопку обработчик body.onclick не сработает:

<body onclick="alert('сюда обработка не дойдёт')">
  <button onclick="event.stopPropagation()">Кликни меня</button>
</body>
event.stopImmediatePropagation()

Если у элемента есть несколько обработчиков на одно событие, то даже при прекращении всплытия все они будут выполнены.

То есть, stopPropagation препятствует продвижению события дальше, но на текущем элементе все обработчики отработают.

Для того, чтобы полностью остановить обработку, современные браузеры поддерживают метод event.stopImmediatePropagation(). Он не только предотвращает всплытие, но и останавливает обработку событий на текущем элементе.

Не прекращайте всплытие без необходимости!

Всплытие – это удобно. Не прекращайте его без явной нужды, очевидной и архитектурно прозрачной.

Зачастую прекращение всплытия создаёт свои подводные камни, которые потом приходится обходить.

Например:

  1. Мы делаем меню. Оно обрабатывает клики на своих элементах и делает для них stopPropagation. Вроде бы, всё работает.
  2. Позже мы решили отслеживать все клики в окне, для какой-то своей функциональности, к примеру, для статистики – где вообще у нас кликают люди. Например, Яндекс.Метрика так делает, если включить соответствующую опцию.
  3. Над областью, где клики убиваются stopPropagation, статистика работать не будет! Получилась «мёртвая зона».

Проблема в том, что stopPropagation убивает всякую возможность отследить событие сверху, а это бывает нужно для реализации чего-нибудь «эдакого», что к меню отношения совсем не имеет.

Погружение

В современном стандарте, кроме «всплытия» событий, предусмотрено ещё и «погружение».

Оно гораздо менее востребовано, но иногда, очень редко, знание о нём может быть полезным.

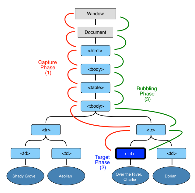
Строго говоря, стандарт выделяет целых три стадии прохода события:

  1. Событие сначала идёт сверху вниз. Эта стадия называется «стадия перехвата» (capturing stage).
  2. Событие достигло целевого элемента. Это – «стадия цели» (target stage).
  3. После этого событие начинает всплывать. Это – «стадия всплытия» (bubbling stage).

В стандарте DOM Events 3 это продемонстрировано так:

То есть, при клике на TD событие путешествует по цепочке родителей сначала вниз к элементу («погружается»), а потом наверх («всплывает»), по пути задействуя обработчики.

Ранее мы говорили только о всплытии, потому что другие стадии, как правило, не используются и проходят незаметно для нас.

Обработчики, добавленные через on...-свойство, ничего не знают о стадии перехвата, а начинают работать со всплытия.

Чтобы поймать событие на стадии перехвата, нужно использовать третий аргумент addEventListener:

  • Если аргумент true, то событие будет перехвачено по дороге вниз.
  • Если аргумент false, то событие будет поймано при всплытии.

Стадия цели, обозначенная на рисунке цифрой (2), особо не обрабатывается, так как обработчики, назначаемые обоими этими способами, срабатывают также на целевом элементе.

Есть события, которые не всплывают, но которые можно перехватить

Бывают события, которые можно поймать только на стадии перехвата, а на стадии всплытия – нельзя…

Например, таково событие фокусировки на элементе onfocus. Конечно, это большая редкость, такое исключение существует по историческим причинам.

Примеры

В примере ниже на <form>, <div>, <p> стоят те же обработчики, что и раньше, но на этот раз – на стадии погружения. Чтобы увидеть перехват в действии, кликните в нём на элементе <p>:

Результат
script.js
example.css
index.html
var elems = document.querySelectorAll('form,div,p');

for (var i = 0; i < elems.length; i++) {
  elems[i].addEventListener("click", highlightThis, true);
}

function highlightThis() {
  this.style.backgroundColor = 'yellow';
  alert(this.tagName);
  this.style.backgroundColor = '';
}
form {
  background-color: green;
  position: relative;
  width: 150px;
  height: 150px;
  text-align: center;
  cursor: pointer;
}

div {
  background-color: blue;
  position: absolute;
  top: 25px;
  left: 25px;
  width: 100px;
  height: 100px;
}

p {
  background-color: red;
  position: absolute;
  top: 25px;
  left: 25px;
  width: 50px;
  height: 50px;
  line-height: 50px;
  margin: 0;
}

body {
  line-height: 25px;
  font-size: 16px;
}
<!DOCTYPE HTML>
<html>

<body>
  <link type="text/css" rel="stylesheet" href="example.css">

  <form>FORM
    <div>DIV
      <p>P</p>
    </div>
  </form>

  <script src="script.js"></script>
</body>

</html>

Обработчики сработают в порядке «сверху-вниз»: FORMDIVP.

JS-код здесь такой:

var elems = document.querySelectorAll('form,div,p');

// на каждый элемент повесить обработчик на стадии перехвата
for (var i = 0; i < elems.length; i++) {
  elems[i].addEventListener("click", highlightThis, true);
}

Никто не мешает назначить обработчики для обеих стадий, вот так:

var elems = document.querySelectorAll('form,div,p');

for (var i = 0; i < elems.length; i++) {
  elems[i].addEventListener("click", highlightThis, true);
  elems[i].addEventListener("click", highlightThis, false);
}

Кликните по внутреннему элементу <p>, чтобы увидеть порядок прохода события:

Результат
script.js
example.css
index.html
var elems = document.querySelectorAll('form,div,p');

for (var i = 0; i < elems.length; i++) {
  elems[i].addEventListener("click", highlightThis, true);
  elems[i].addEventListener("click", highlightThis, false);
}

function highlightThis() {
  this.style.backgroundColor = 'yellow';
  alert(this.tagName);
  this.style.backgroundColor = '';
}
form {
  background-color: green;
  position: relative;
  width: 150px;
  height: 150px;
  text-align: center;
  cursor: pointer;
}

div {
  background-color: blue;
  position: absolute;
  top: 25px;
  left: 25px;
  width: 100px;
  height: 100px;
}

p {
  background-color: red;
  position: absolute;
  top: 25px;
  left: 25px;
  width: 50px;
  height: 50px;
  line-height: 50px;
  margin: 0;
}

body {
  line-height: 25px;
  font-size: 16px;
}
<!DOCTYPE HTML>
<html>

<head>
  <meta charset="utf-8">
  <link rel="stylesheet" href="example.css">
</head>

<body>

  <form>FORM
    <div>DIV
      <p>P</p>
    </div>
  </form>

  <script src="script.js"></script>
</body>

</html>

Должно быть FORMDIVPPDIVFORM. Заметим, что элемент <p> участвует в обоих стадиях.

Как видно из примера, один и тот же обработчик можно назначить на разные стадии. При этом номер текущей стадии он, при необходимости, может получить из свойства event.eventPhase (=1, если погружение, =3, если всплытие).

Отличия IE8-

Чтобы было проще ориентироваться, я собрал отличия IE8-, которые имеют отношение ко всплытию, в одну секцию.

Их знание понадобится, если вы решите писать на чистом JS, без фреймворков и вам понадобится поддержка IE8-.

Нет свойства event.currentTarget

Обратим внимание, что при назначении обработчика через onсвойство у нас есть this, поэтому event.currentTarget, как правило, не нужно, а вот при назначении через attachEvent обработчик не получает this, так что текущий элемент, если нужен, можно будет взять лишь из замыкания.

Вместо event.target в IE8- используется event.srcElement

Если мы пишем обработчик, который будет поддерживать и IE8- и современные браузеры, то можно начать его так:

elem.onclick = function(event) {
  event = event || window.event;
  var target = event.target || event.srcElement;

  // ... теперь у нас есть объект события и target
  ...
}
Для остановки всплытия используется код event.cancelBubble=true.

Кросс-браузерно остановить всплытие можно так:

event.stopPropagation ? event.stopPropagation() : (event.cancelBubble=true);

Далее в учебнике мы будем использовать стандартные свойства и вызовы, поскольку добавление этих строк, обеспечивающих совместимость – достаточно простая и очевидная задача. Кроме того, никто не мешает подключить полифил.

Ещё раз хотелось бы заметить – эти отличия нужно знать при написании JS-кода с поддержкой IE8- без фреймворков. Почти все JS-фреймворки обеспечивают кросс-браузерную поддержку target, currentTarget и stopPropagation().

Итого

Алгоритм:

  • При наступлении события – элемент, на котором оно произошло, помечается как «целевой» (event.target).
  • Далее событие сначала двигается вниз от корня документа к event.target, по пути вызывая обработчики, поставленные через addEventListener(...., true).
  • Далее событие двигается от event.target вверх к корню документа, по пути вызывая обработчики, поставленные через on* и addEventListener(...., false).

Каждый обработчик имеет доступ к свойствам события:

  • event.target – самый глубокий элемент, на котором произошло событие.
  • event.currentTarget (=this) – элемент, на котором в данный момент сработал обработчик (до которого «доплыло» событие).
  • event.eventPhase – на какой фазе он сработал (погружение =1, всплытие = 3).

Любой обработчик может остановить событие вызовом event.stopPropagation(), но делать это не рекомендуется, так как в дальнейшем это событие может понадобиться, иногда для самых неожиданных вещей.

В современной разработке стадия погружения используется очень редко.

Этому есть две причины:

  1. Историческая – так как IE лишь с версии 9 в полной мере поддерживает современный стандарт.

  2. Разумная – когда происходит событие, то разумно дать возможность первому сработать обработчику на самом элементе, поскольку он наиболее конкретен. Код, который поставил обработчик именно на этот элемент, знает максимум деталей о том, что это за элемент, чем он занимается.

    Далее имеет смысл передать обработку события родителю – он тоже понимает, что происходит, но уже менее детально, далее – выше, и так далее, до самого объекта document, обработчик на котором реализовывает самую общую функциональность уровня документа.

Карта учебника